
【成果简介】 中国科学院院士、中科院福建物质结构研究所研究员洪茂椿课题组通过自主设计,发展了一种利用阳离子诱导产生阴离子铜碘的合成策略,首次得到结构新颖的沙漏型...

【引言】 面对石油资源日渐匮乏和生态环境严重恶化的双重压力,利用氢能这一清洁能源取代以化石燃料为基础的现有能源已成为全球关注的热点。就目前氢能发展的现状而言,高...

【引言】 在形成玻璃的过冷液体和玻璃态固体中,快于主结构弛豫的动力学行为常统称为二次弛豫。过去大量的实验研究成果揭示高分子玻璃体系中,二次弛豫与其诸多基本物理和...


【背景介绍】 皂苷,广泛存在于世界上许多植物的根,树皮,茎,叶和花中,是一类的皂苷元与糖构成的两亲性天然糖苷。在植物的防御系统中,皂苷可以起到抗微生物,抗真菌和...

【引言】 2015年5月,国务院正式颁布《中国制造2025》国家战略发展行动纲领。纲领指出:新一代信息技术与制造业深度融合,正在引发影响深远的产业变革,形成新的...

【成果简介】 洪文晶教授课题组与中国科学院化学研究所张德清研究员课题组、Lancaster大学Colin Lambert课题组合作,在奥甘菊分子器件电输运的量...

一、荧光分光光度法原理 1. 分子荧光的产生 (1)电子激发态的多重度 单重激发态S:电子自旋方向和处于基态轨道的电子配对。 三重激发态T:电子自旋方向和处于基...

【引言】 近年来,聚合物太阳能电池(PSC)研究取得了重大进展。目前已经开发了由富勒烯或非富勒烯小分子电子受体组成的各种高效单结和多结PSCs。虽然由聚合物供体...

1、Nature Materials封面:碳纳米管微腔中激子极化激元的电激发和调谐 圣安德鲁斯大学Malte C. Gather教授和德国海德堡大学Jana Z...

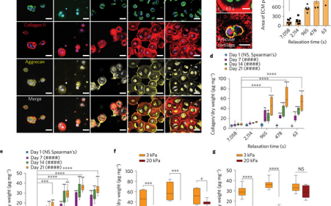
【引言】 骨关节炎是一种以关节软骨变性为特征的慢性疾病,是严重残疾的主要原因。由于关节软骨是无血管性的并且具有有限的内在愈合能力,即使关节软骨的小缺陷也可能恶化...


【背景介绍】 在生活中和生产中使用可伸缩材料的技术变得越来越重要,但是我们还无法控制比气球膨胀更复杂的变形。然而,自然界的许多物种似乎早已掌握了这个技能,从花朵...

【背景介绍】 荧光显微成像技术因其高分辨力和低侵入性,已成为生物医学研究和诊疗中重要的观测手段。但是,由于光学衍射极限的存在,传统的光学显微术的分辨能力在200...

【背景介绍】 基于聚合物供体和非富勒烯小分子受体(SMAs)的非富勒烯聚合物太阳能电池(PSCs)近来受到相当大的关注。虽然大部分进展是由新型SMAs的发展驱动...

【背景介绍】 单层过渡族金属硫化物(TMDs)可以表现出许多具有不同结构,对称性和物理性质的晶相。在二维尺度上探索这些不同结构相之间的相变对于改善材料性能有着重...

【背景介绍】 有机太阳能电池(OSCs)由于作为能量转换装置由于成本较低而日益受到关注。近来,随着光伏材料设计和器件优化的进步,OSCs性能迅速提高,使得功率转...

【背景介绍】 氧化石墨烯膜(GOMs)是一种超薄,高通量和高能效的膜,可用于在水溶液中进行精确的离子和分子筛分。氧化石墨烯膜已经在包括海水淡化,气体和离子分离,...

【引言】 固态电池技术是突破锂离子电池能量密度瓶颈的关键技术之一,也是目前电化学储能领域的研究热点。[1]相比于传统锂离子电池,由于不含液态有机溶剂,固态电池不...

【背景介绍】 能源消费的快速增长和相应的环境问题加剧了对可再生能源和清洁能源的需求,氢能作为一种可再生的清洁能源受到越来越多的关注。电解水制氢被认为是目前最有前...