消除活性氧簇(ROS)和诱导抗炎型M2型巨噬细胞极化对组织修复至关重要。然而,在体内精确调控这些过程极具挑战性。尽管小的生物分子和具有ROS清除和M2极化电位的金属离子,但它们的高溶解性阻碍了精确递送,限制了治疗效果。
近日,济南大学前沿交叉科学研究院张丛丛、刘宏教授与山东第一医科大学辛涛教授合作,通过药物分子和离子的纳米化,构建了pH响应的绿原酸-锌纳米颗粒(CHA-Zn NPs)。该纳米颗粒利用巨噬细胞的内吞作用和溶酶体的酸性,在内化后3小时内触发精确的“细胞内离子/小分子风暴”,有效地清除ROS和修复受损的线粒体,特异性抑制NF-κB p65的磷酸化,同时激活巨噬细胞内的STAT6信号通路。这一双重作用将巨噬细胞重编程为M2表型,恢复伤口微环境中的免疫稳态。为调控巨噬细胞和组织修复提供了一种普遍适用的纳米药物设计方法。研究成果以“Nanoparticle Endocytosis Mediated Intracellular Ion/Small Molecule Storm Triggered Mitochondrial Repair Determined Macrophage Reprogramming for Accelerate Diabetic Wound Healing”为题发表在国际期刊Advanced Functional Materials (IF = 19)。

刘宏教授,张丛丛教授医工交叉团队的硕士研究生卢山,谢博钧和山东第一医科大学的苏琳淇为共同第一作者。张丛丛教授、刘宏教授、山东第一医科大学的辛涛教授为共同通讯作者。原文链接:https://doi.org/10.1002/adfm.202520004

图1. CHA-Zn NPs促进糖尿病伤口愈合的机制示意图
主要内容
1. CHA-Zn NPs的制备与表征
研究团队采用了一步制备策略通过将绿原酸(天然植物提取物)与锌离子(Zn2+)相结合,合成了绿原酸-锌纳米颗粒(CHA-Zn NPs),开发一种具有“活性氧清除—线粒体修复—巨噬细胞极化调控”协同机制的创新型纳米药物。

图2. CHA-Zn NPs的制备与表征
2. 体外重编程巨噬细胞表型
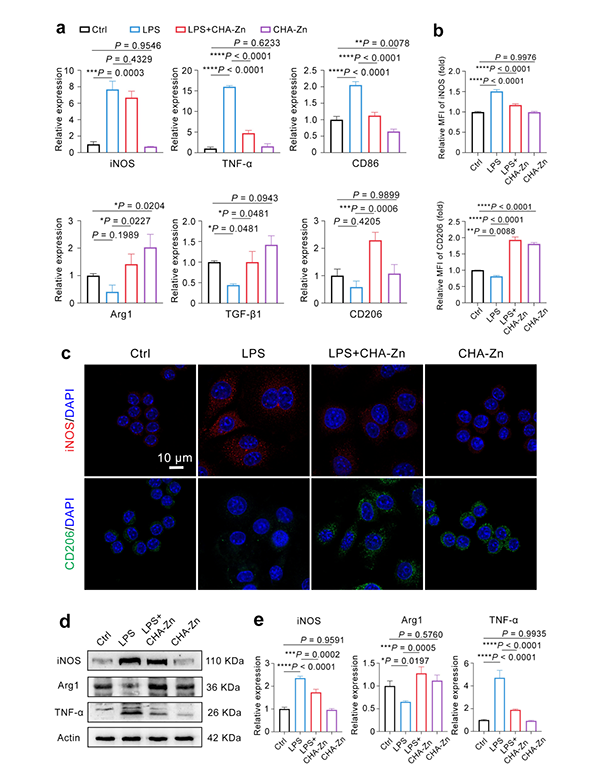
实时荧光定量逆转录聚合酶链反应(RT-qPCR)检测促炎M1型基因(诱导型一氧化氮合酶(iNOS)、肿瘤坏死因子-α(TNF-α)和CD86)以及抗炎M2型基因(精氨酸酶1(Arg1)、转化生长因子-β1(TGF-β1)和CD206)的转录水平,以验证CHA-Zn NPs的抗炎特性。qPCR,免疫荧光染色,Western blot结果表明,在添加CHA-Zn后,M1型标志物的表达水平显著降低;同时M2型标志物的表达呈现出上升趋势。说明CHA-Zn NPs可以重新编程巨噬细胞,将炎症的M1型极化转变为抗炎的M2型,有助于建立有利于抑制炎症和促进组织修复的微环境。

图3. CHA-Zn NPs重编程巨噬细胞表型
3. 细胞内离子/小分子风暴
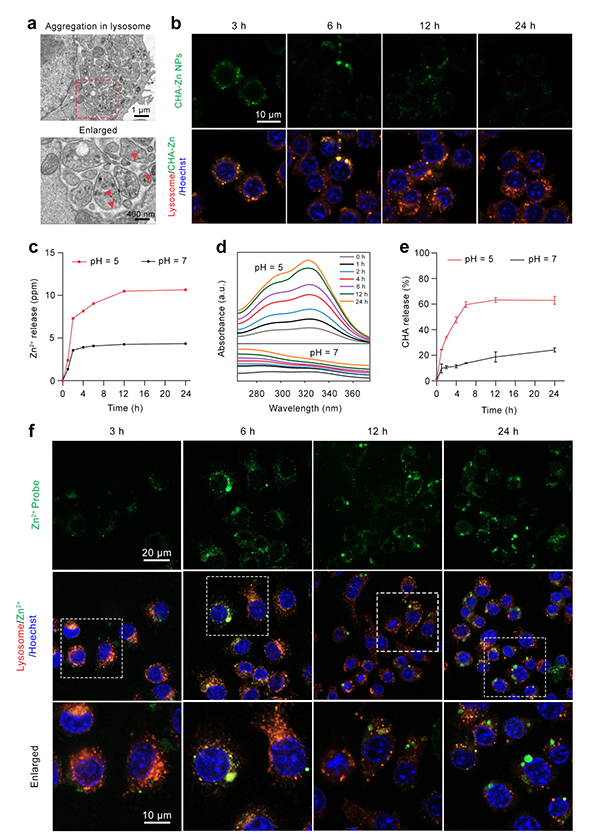
研究团队进一步研究了CHA-Zn NPs在巨噬细胞内的重编程机制,高分辨率透射电子显微镜(HR-TEM)显示,除了少量颗粒附着在细胞膜表面外,大量CHA-Zn NPs在溶酶体中密集聚集。进一步使用荧光素异硫氰酸酯(FITC)标记的纳米颗粒(绿色)与巨噬细胞进行共培养,进行溶酶体染色。在孵育3小时后,纳米颗粒在细胞内的分布达到最大值,荧光强度也达到最大值。随着孵育时间的延长,荧光信号减弱,这表明内化的纳米颗粒首先在溶酶体中积累,随后在细胞内发生逐步的解离。电感耦合等离子体质谱法(ICP-MS)在细胞外模拟了CHA-Zn NPs中锌离子的释放行为,在pH≈5,CHA-Zn在6小时内迅速分解,引发锌离子的爆发性释放—“锌离子风暴”。
进一步观察细胞内Zn2+浓度随时间的变化及其与溶酶体的相对位置。在与CHA-Zn NPs共培养3小时后,仅检测到微弱的绿色荧光信号,表明在早期时间点,仅有少量纳米颗粒被溶酶体消化。共培养时间延长至6小时后,观察到锌离子有明显的重新分布,锌离子在溶酶体周围有显著的聚集。表明CHA-Zn NPs在大约3小时的溶酶体消化后开始降解并释放锌离子。在12小时,锌离子信号与溶酶体之间的部分空间分离变得明显。到24小时,观察到锌离子探针与溶酶体追踪器之间有明显的分离,这表明释放的锌离子已离开溶酶体并在细胞质中广泛扩散。这些发现不仅证实了CHA-Zn纳米颗粒的动态溶酶体降解过程以及随后锌离子的释放,而且还突显了锌离子在细胞内的广泛分布情况,强调了其潜在的生物活性。

图4. 细胞内离子/小分子风暴
- 细胞内离子/小分子风暴清除活性氧和恢复线粒体稳态
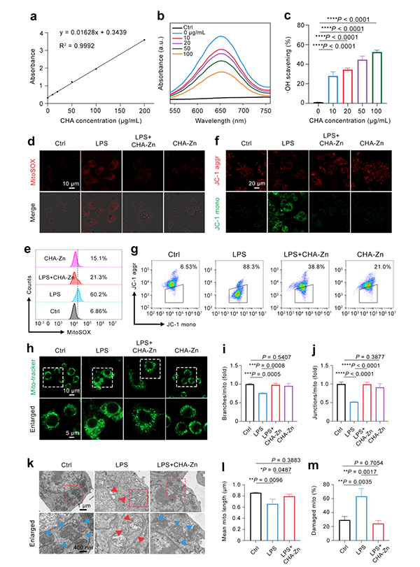
炎症条件下,细胞内外产生的过量ROS可损害细胞呼吸,破坏线粒体结构,导致线粒体膜去极化。MitoSOX深红色探针染色和流式细胞术显示,LPS处理显著增加M1型巨噬细胞线粒体活性氧(mtROS)的产生,而CHA-Zn NPs处理显著降低M1型巨噬细胞mtROS的水平,表明在炎症条件下,CHA-Zn NPs有效清除线粒体ROS。在ROS诱导的氧化应激中,JC-1聚集/单体比率的降低反映了线粒体去极化和功能障碍采用JC-1探针检测线粒体膜电位(MMP);荧光染色显示,LPS处理后,红色荧光减少,绿色荧光增加,提示线粒体去极化和损伤。CHA-Zn NPs处理后导致绿色荧光强度显著降低,红色荧光相应增加。定量流式细胞术分析进一步证实,CHA-Zn NPs部分恢复了LPS诱导的炎症导致的线粒体膜电位下降。
Mito绿色探针显示LPS组线粒体肿胀,结构模糊,呈囊泡形态。与此相反,CHA-Zn NPs显著减轻了LPS诱导的线粒体形态和网络连接损伤,线粒体呈现出清晰的丝状分支。LPS+CHA-Zn组的平均分支数量和分支分支连接数量均显著增加。TEM图像显示LPS诱导的M1巨噬细胞线粒体出现了严重的结构损伤,表现为基质肿胀、嵴断裂、内部空泡化和内质网(ER)变性。与对照组(Ctrl)相比,细胞线粒体平均长度减少,受损线粒体比例增加。而CHA-Zn NPs显著保留了线粒体的完整性,减少了受损线粒体的数量,并维持了正常的ER形态。说明CHA-Zn NPs通过清除过量的ROS有效地保护线粒体和ER结构免受ROS诱导的损伤。上述结果进一步表明,CHA-Zn NPs引发的细胞内离子/小分子风暴具有较强的ROS清除能力,缓解线粒体功能障碍和恢复线粒体稳态。

图5. 细胞内离子/小分子风暴清除ROS并恢复线粒体稳态
5. CHA-Zn NPs抗炎机制的RNA-seq分析
研究团队使用RNA-seq技术进行转录谱分析研究CHA-Zn纳米粒在线粒体修复和巨噬细胞重编程中作用的分子机制。发现炎症相关基因如环氧合酶-2(COX-2)和趋化因子(CCL2)的表达显著下调,抗炎基因如白细胞介素-10(IL-10)、溶酶体相关基因(ACP5)和金属硫蛋白基因(MT1)的表达呈上调趋势。京都基因与基因组百科全书(KEGG)通路分析结果显示,炎症相关通路发生显著变化,。IL-17、TNF和溶酶体信号通路显著改变。进一步的基因本体(GO)富集分析显示,这些差异表达基因主要富集在有机环化合物和锌离子的反应中,并上调STAT蛋白磷酸化过程,下调TNF,IL-1β和IL-17的表达和经典NF-κB信号通路的传导。Western blot实验表明,与LPS组相比,CHA-Zn NPs显著下调p-NF-κB p65的表达,而显著上调p-STAT6的表达,p-STAT6的表达上调。这一结果强烈支持NF-κB和JAK-STAT信号通路参与巨噬细胞重编程。基于上述实验结果,提出CHA-Zn NPs调控巨噬细胞重编程的一种可能的生物学机制:CHA-Zn NPs通过巨噬细胞的内吞作用进入细胞,并在溶酶体内迅速释放CHA和Zn2+,形成离子/小分子风暴。这些离子和小分子同时抑制NF-κB p65的磷酸化,激活STAT6信号通路,促进巨噬细胞由M1表型向M2表型转变,实现巨噬细胞重编程。

图6. CHA-Zn NPs抗炎机制的RNA-seq分析
6. CHA-Zn NPs促进糖尿病创面体外和体内愈合
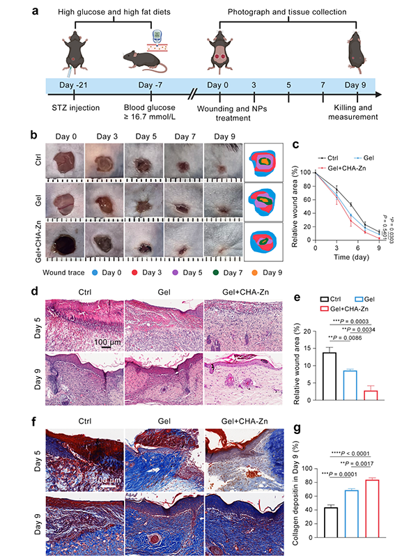
随后深入研究CHA-Zn NPs促进糖尿病小鼠伤口愈合的体内疗效。通过高糖高脂饮食联合链脲佐菌素(STZ)注射建立糖尿病小鼠模型。将创面小鼠随机分为3组:对照组(Ctrl)、GelMA水凝胶组(Gel)、水凝胶+CHA-Zn NPs组(Gel+CHA-Zn NPs)。在第0、3、5、7和9日进行肉眼观察。结果表明,到第9天,Ctrl组和Gel组的创面尚未完全愈合。其中,Gel+CHA-Zn NPs处理组的创面愈合率显著高于其他两组,创面愈合速度加快约10%。
苏木精-伊红(H&E)染色结果显示,在第5天,Ctrl组和Gel组皮肤组织出现明显出血和广泛的炎性细胞浸润。相反,CHA-Zn NPs处理组炎症细胞浸润明显减少。第9天,Ctrl组创面仍未完全闭合,部分炎性细胞持续浸润;而Gel+CHA-Zn NPs组基本恢复正常水平,几乎没有炎性细胞浸润。马松三色染色定量评估胶原沉积。马松三色染色结果显示,Gel+CHA-Zn NPs处理的创面中胶原沉积明显高于Ctrl组,表明Gel+CHA-Zn NPs可通过刺激胶原纤维的形成有效促进创面愈合。

图7. CHA-Zn NPs在体内促进糖尿病全层创面愈合
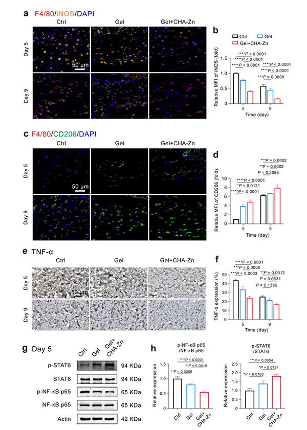
7. CHA-Zn NPs重编程巨噬细胞加速体内糖尿病创面愈合
进一步评估巨噬细胞在创面组织中的浸润,在不同时间点进行免疫荧光染色。与Ctrl组和Gel组相比,Gel+CHA-Zn NPs组M1型巨噬细胞浸润(F4/80和iNOS)明显减少,M2型巨噬细胞浸润(F4/80和CD206)明显增加。免疫组化结果显示,与Ctrl组相比,Gel+CHA-Zn NPs组在第5天TNF-α的表达明显减少,到第9天几乎恢复到正常水平。Western blot显示,Gel+CHA-Zn NPs组磷酸化NF-κB p65(p-NF-κB p65)表达下调,磷酸化STAT6(p-STAT6)表达上调。上述实验结果证实了CHA-Zn NPs在体内表现出良好的生物相容性和强大的抗炎作用。通过调节NF-κB p65和STAT6信号通路和重编程巨噬细胞表型,CHA-Zn NPs有效恢复了糖尿病创面微环境中的免疫稳态,显著加速了创面愈合。

图8. CHA-Zn NPs重编程巨噬细胞加速糖尿病伤口的体内愈合





